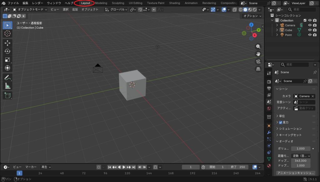
1.難しい名前の「タブ」は、全部無視してOK!

画面の一番上に並んでいる「Layout(レイアウト)」「Modeling(モデリング)」「Sculpting(スカルプト)」……。 これらは、プロが作業効率を上げるために画面を切り替えるスイッチです。
初心者は「Layout」だけ見ていれば大丈夫。 他のボタンは「今はまだ開けてはいけない扉」だと思って、触らなくていいですよ。
2.画面を4つの「エリア」で覚えよう

Blenderの画面は複雑に見えますが、実は4つのエリアの集まりです。 家の間取りに例えて覚えましょう。
- メイン広場(3Dビューポート): 真ん中の広い場所。ここで人形を作ります。
- 道具の引き出し(プロパティ): 右下のエリア。色を塗ったり、形を整える細かい設定をする場所です。
- 住人名簿(アウトライナー): 右上。今、画面の中に誰(立方体やライト)がいるかを表示するリストです。
- 下書き机(タイムライン): 一番下。本来はアニメーション用ですが、最初は使いません。
3.最初からいる「3人の住人」の正体

Blenderを開くと、勝手に3つのものが置いてあります。 「頼んでないのに……」と思うかもしれませんが、彼らは「基本セット」です。
ライト: 照明です。これがないと真っ暗になります。 ※最初はこのまま置いておいて大丈夫です。邪魔になったら消す方法を後で教えますね。
立方体: 粘土の塊です。これを加工して人物にします。
カメラ: 最後に「写真(画像)」を撮るための機械です。
4.魔法の合言葉「G・R・S」を指に覚えさせよう
マウスでカチカチ探すより、キーボードの3つのキーを覚えるのが最短ルートです。
- 【G】:動かす(Grab:つかむ)
- 【R】:回す(Rotate:回転)
- 【S】:大きさを変える(Scale:尺度)
「G(じー)っと見つめて移動する」「R(あーる)っと回る」など、語呂合わせで紹介すると喜ばれます。
